为庆祝中华全国总工会成立100周年,推进新时代职业教育产教融合、科教融汇新生态建设,适应基于AI赋能职业人才培养新需求和“五金”建设新要求,进一步推进“以赛促学、以赛促评、以赛促教”,提高教师产学研一体化教学实践能力,培养学生创新创业意识,激发学习热情,中国职工技术协会于9月至12月举办职业院校教学创新及创新创业大赛。现将有关事项通知如下。
一、组织机构
(一)主办单位
中国职工技术协会
(二)承办单位
中国职工技术协会职业人才工作委员会
金华市技师学院
浙江格创教育科技有限公司
北京赛育达科教有限责任公司
(三)协办单位
毕节工业职业技术学院
江苏吴中中等专业学校等
二、参赛对象
全国本科层次(如职业本科、应用型本科等)、中高职、技工院校的教师、学生,产教融合相关企业及人员。
三、赛道设置及参赛方式
(一)赛项设置
大赛设教学创新及创新创业两个赛道。
1.教学创新赛道
教学创新赛道设两个参赛方向,同一参赛队任选其一报名参赛。
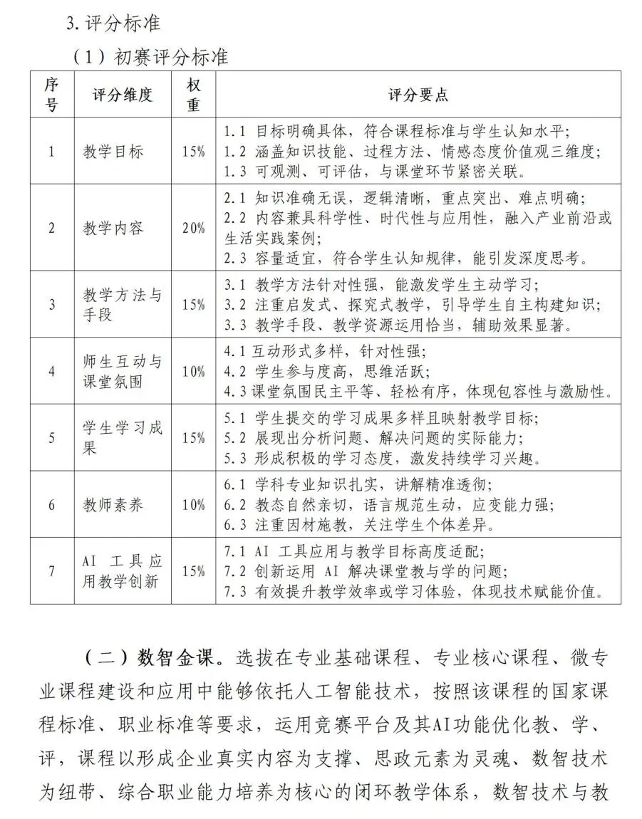
(1)优质课堂。打破传统“灌输式”教学,推动互动性、生成性、成长性、跨学科融合的课堂革命。体现以学生为中心的创新教学设计(如混合式教学、项目式学习、工学一体等),将教学内容与竞赛平台及其AI功能深度融合,推动课堂教学从传统的“教师讲、学生听”向“师生互动、自主探究、生生探究”转变,激发学生的学习兴趣和主动性,显著提升知识传授效率、强化能力培养、优化学习效果,形成可复制推广的“优质课堂”新范式。
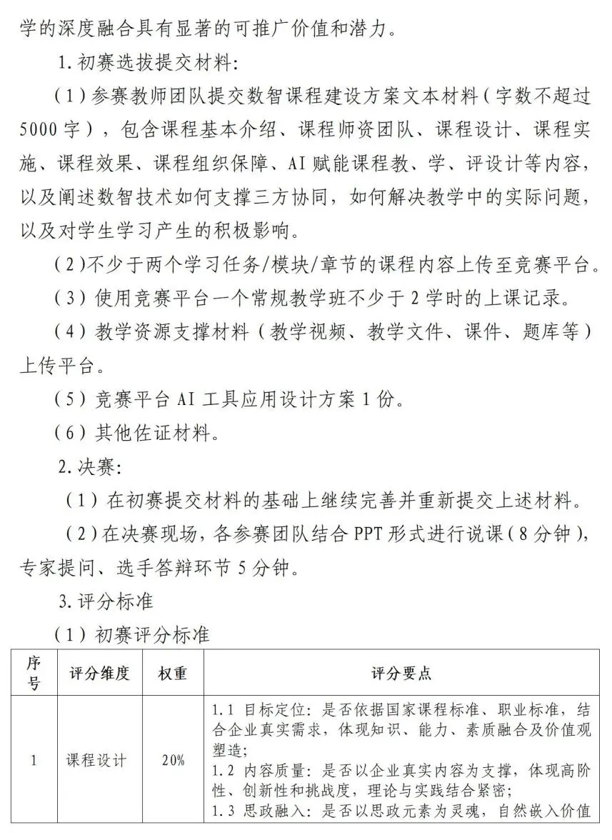
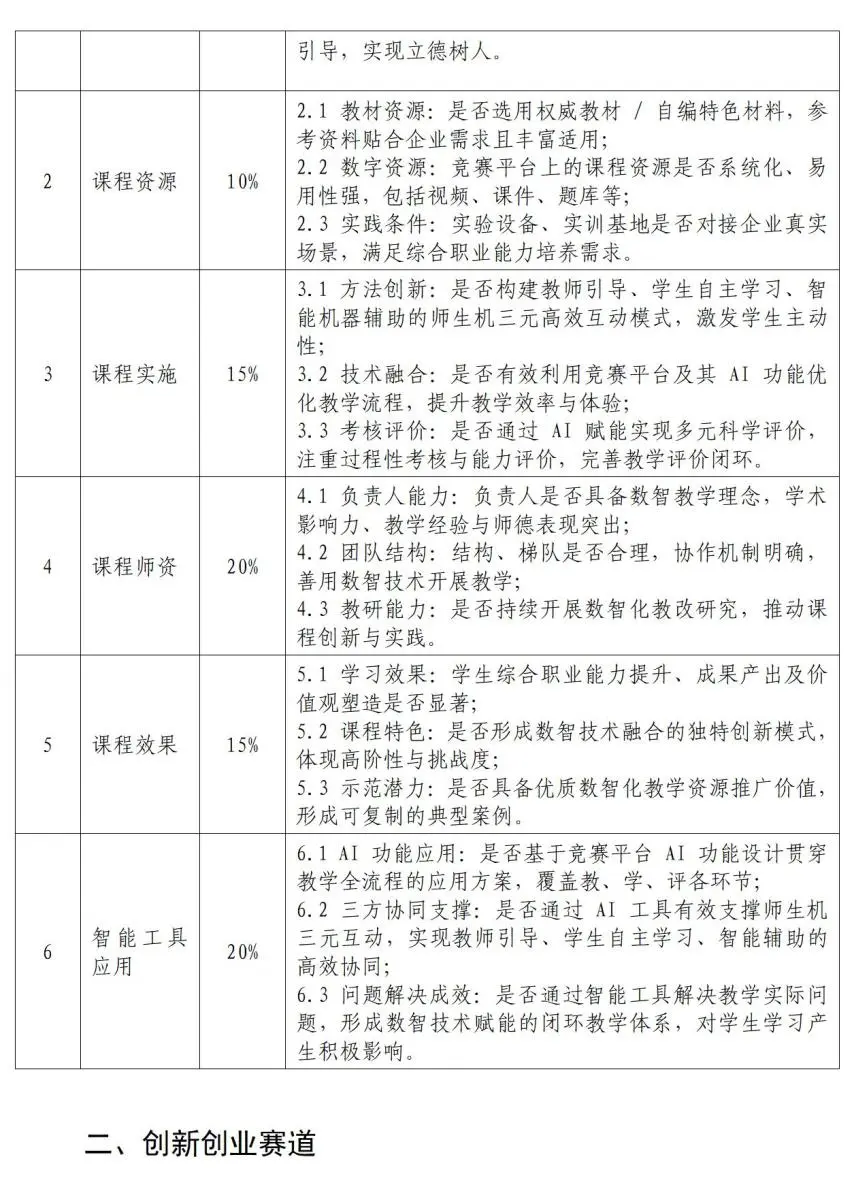
(2)数智金课。以企业真实需求为起点,以学生能力提升和价值观塑造为核心,聚焦课程的高阶性、创新性和挑战度,教师运用竞赛平台及其AI功能优化教学设计、丰富教学资源、创新教学方法、完善教学评价,搭建教师引导、学生自主学习、智能机器辅助的师生机三元高效互动模式,推动数智技术与教育深度融合,从而汇聚和推广一批数智化教学资源与精品课程,发现和培养善用数智技术、教学理念先进、教学效果突出的优秀教学团队,促进校际、区域间交流与共享。
2.创新创业赛道
创新创业赛道设两个参赛方向,参赛团队自主知识产权的创新成果,同一参赛队任选一个比赛方向及一个参赛项目报名参赛。
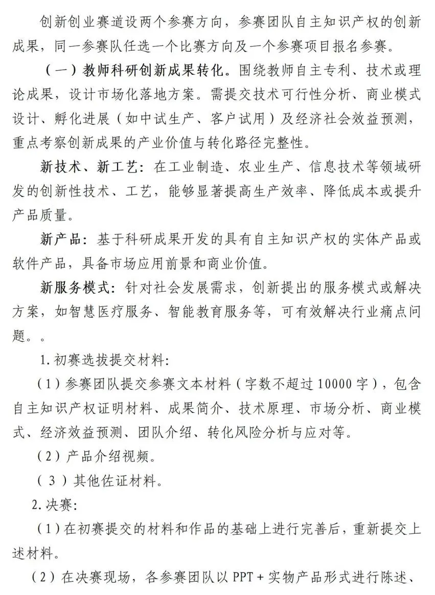
(1)教师科研创新成果转化方向。围绕教师自主专利、技术或理论成果,设计市场化落地方案。需提交技术可行性分析、商业模式设计、孵化进展(如中试生产、客户试用)及经济社会效益预测等,重点考察创新成果的产业价值与转化路径完整性。
参赛项目一:新技术、新工艺。在工业制造、农业生产、信息技术等领域研发的创新性技术、工艺,能够显著提高生产效率、降低成本或提升产品质量。
参赛项目二:新产品。基于科研成果开发的具有自主知识产权的实体产品或软件产品,具备市场应用前景和商业价值。
参赛项目三:新服务模式。针对社会发展需求,创新提出的服务模式或解决方案,如智慧医疗服务、智能教育服务等,可有效解决行业痛点问题。
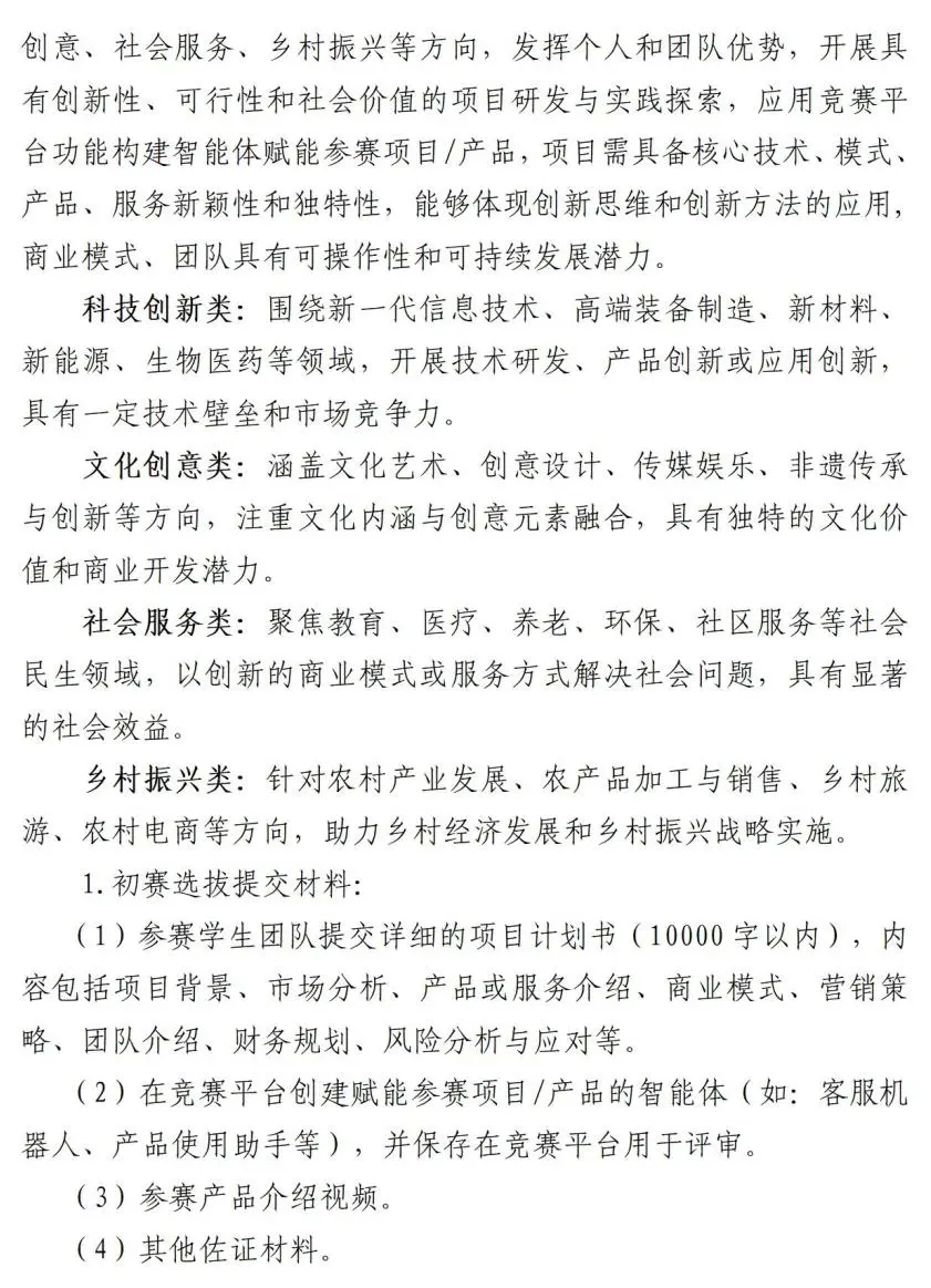
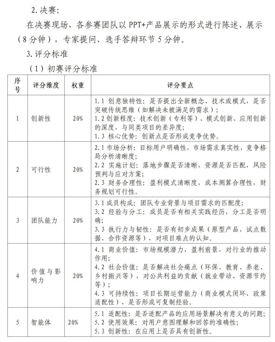
(2)学生创新创业赛。以学生为主体,基于科技创新、文化创意、社会服务、乡村振兴等方向,发挥个人和团队优势,开展具有创新性、可行性和社会价值的项目研发与实践探索,应用竞赛平台功能构建智能体赋能参赛项目/产品,项目需具备核心技术、模式、产品、服务新颖性和独特性,能够体现创新思维和创新方法的应用,商业模式、团队具有可操作性和可持续发展潜力。
参赛项目一:科技创新类。围绕新一代信息技术、高端装备制造、新材料、新能源、生物医药等领域,开展技术研发、产品创新或应用创新,具有一定技术壁垒和市场竞争力。
参赛项目二:文化创意类。涵盖文化艺术、创意设计、传媒娱乐、非遗传承与创新等方向,注重文化内涵与创意元素融合,具有独特的文化价值和商业开发潜力。
参赛项目三:社会服务类。聚焦教育、医疗、养老、环保、社区服务等社会民生领域,以创新的商业模式或服务方式解决社会问题,具有显著的社会效益。
参赛项目四:乡村振兴类。针对农村产业发展、农产品加工与销售、乡村旅游、农村电商等方向,助力乡村经济发展和乡村振兴战略实施。
(二)参赛方式
以学校为单位组织参赛。鼓励校际、校企联合组队,联合组队参赛的最多不超过3家单位,由成果主要完成单位负责提交作品参赛。
1.教学创新赛道参赛成员不超过4人,由教师组成。
2.创新创业赛道:
(1)教师科研创新成果转化方向参赛成员不超过4人,由教师组成。
(2)学生创新创业赛团队成员不超过6人。其中参赛成员不超过4人,由学生组成;指导教师不超过2名。
四、赛程安排
大赛自9月正式启动,拟于12月中上旬举行线下决赛。
(一)第一阶段:参赛指导及院校选拔(9月)
1.大赛将于9月择期组织开展线上参赛指导,并就大赛赛事安排、赛项设置、竞赛规程及平台(见附件1)等进行详细介绍。赛事信息将在“人才链共建”订阅号、“职教资源服务平台”公众号、“赛育达职教资源服务平台”订阅号及赛事QQ群(292136152)发布。
2.各拟参赛单位根据大赛参赛要求、竞赛规程进行内部选拔,选定选手组队参赛。
(二)第二阶段:报名及初赛作品提交(9月—10月)
以参赛队为单位,提交参赛报名表(见附件2,须加盖所在单位章)、初赛作品材料(根据竞赛规程要求,见附件1)于10月10日20点前至指定邮箱,邮件命名格式“赛道名称+子方向+单位名称”。教学创新赛道报名邮箱:jxcxsx@163.com,创新创业报名邮箱:cxcysx1@163.com。(注:同一单位参加多个赛道的分别提交报名表及初赛作品)
(三)第三阶段:初赛分站选拔(10月-11月)
1.初赛以分站选拔评审形式进行。拟设贵州站、江苏站、新疆站、广东站、浙江站等分站,参赛队报名时可自行选择任一分站(详见报名表)参加线上或现场答辩。
2.组委会组织专家进行分站评审。各赛道按分站评审成绩及参赛队数量比例进入决赛。入围决赛的参赛队名单、决赛要求随决赛通知公布。
(四)第四阶段:决赛前培训(11月-12月)
决赛前将组织线上培训和线下培训,具体安排另行通知。
(五)第五阶段:大赛决赛(12月)
各赛道参赛队根据决赛要求参加线下决赛。决赛期间将举行颁奖仪式和相关配套活动。具体安排另行通知。
五、大赛奖励
1.大赛设团体一、二、三等奖及优秀奖,按决赛有效成绩颁发一、二、三等奖,分别占各赛道参赛队总数的5%、15%、30%;未入围决赛参赛队按初赛分站选拔有效成绩颁发优秀奖。由大赛主办方颁发获奖证书、奖牌;
2.大赛称号奖励由大赛主办方颁发相应证书。
(1)“优质课堂”一等奖获得者授予“教学名师”荣誉称号,颁发“产业实践导师”证书,并受聘为浙江格创教育科技有限公司课程研究所专家。
(2)“数智金课”一等奖获得者授予“教学创新团队”荣誉称号,课程授予“数智金课”标杆案例,教师团队受聘为浙江格创教育科技有限公司课程研究所专家。
(3)“教师科研创新成果转化”一等奖获得者授予“优秀科研创新团队”荣誉称号,受聘为浙江格创教育科技有限公司课程研究所专家。
(4)“学生创新创业”一等奖参赛队的指导教师授予“创新创业优秀指导教师”荣誉称号,受聘为浙江格创教育科技有限公司课程研究所专家。学生授予“创新创业大赛一等奖”、“创新创业宣传推广大使”荣誉称号。
3.大赛设组织奖和贡献奖,由中国职工技术协会颁发奖牌,表彰在赛事组织和赛事支持方面表现突出的单位。
4.获奖单位将获得浙江格创教育科技有限公司数智平台壹年免费使用权。
六、宣传推广与成果应用
1.大赛将借助合作媒体、中国职工技术协会官网、微信公众号等渠道进行广泛宣传报道。活动期间将对本届大赛和相关参与单位及典型事例进行宣传展示。
2.获奖参赛队将组织各类报道;获得荣誉的教师有机会参与线上线下专家巡回活动;获得教学创新团队、教学名师组织全国巡回公开课活动;对大赛优秀作品组织成册出版发行,教学创新赛道竞赛作品面向全国推广、共享。学生创新创业赛道竞赛作品组织宣传、投融资对接活动等。
3.建立常态化服务平台。建立《专家库·人才库·成果库》,开展“年度技术贡献、技术创新、教育培训”等人物榜单建设活动,选树一批人物榜样。
七、其他事项
1.本次大赛不收取任何费用,大赛期间交通、食宿统一安排,费用自理。
2.赛事平台由支持单位免费提供使用。本次大赛相关信息将在官方渠道发布。
3.本次大赛相关信息将在“人才链共建”订阅号、“职教资源服务平台”公众号、“赛育达职教资源服务平台”订阅号及赛事QQ群(292136152)发布。
4.参赛作品的专利申请等权利归属设计和制作人员。大赛组委会有选择参赛作品用于保存并展示的权利。参赛作品不得侵犯其他个人或组织的知识产权,对于侵犯其他个人或组织知识产权的,一切后果由参赛队和相关责任人负责。参赛者报名参加本次大赛,须同意授权主办方享有网络及相关媒体传播权。
5.联系人
张春回 18893009744
李小芳 13520105343
李文超 13553009959
附件:
1.竞赛规程
2.报名表
中国职工技术协会
2025年9月4日









上一篇:技能竞赛 I 关于举办2025年全国口腔橡皮障隔离技术操作竞赛(邀请赛)的通知
下一篇:技能竞赛 I 关于举办2025年应急安全技术技能大赛的通知