“十五五”规划的“技术靶点”(6)
2026-04-23
第七章 构建现代化基础设施体系
——完善现代化综合交通运输体系。加强跨区域统筹布局、跨方式一体衔接,全面提高交通基础设施综合效益。
——加力建设新型能源基础设施。坚持风光水核等多能并举,实施非化石能源十年倍增行动。着力构建新型电力系统,优化全国电力流向和跨区域通道布局,加快智能电网建设,完善城乡配电网。
——加快建设现代化水网。增强洪涝灾害防御、水资源统筹调配、城乡供水保障能力。
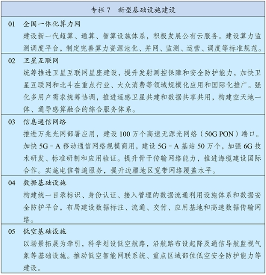
——适度超前建设新型基础设施。完善信息通信网络,深化第五代移动通信(5G)、千兆光网规模部署,推进第五代移动通信演进(5G-A)、万兆光网建设发展和第六代移动通信(6G)技术创新,推动移动物联网自主迭代。

主要对标单位:网络安全专业委员会、创新与知识产权专业委员会、数控与工业机器人专业委员会、互联网分会、无人机和无人系统专业委员会、低空经济人才发展专业委员会、人工智能专业委员会、港口与航运专业委员会、电线电缆专业委员会
上一篇:【创新工作室风采】丰谷酒业低醉白酒工艺创新工作室
下一篇:【创新工作室风采】扎煤公司机电总厂魏强职工创新工作室